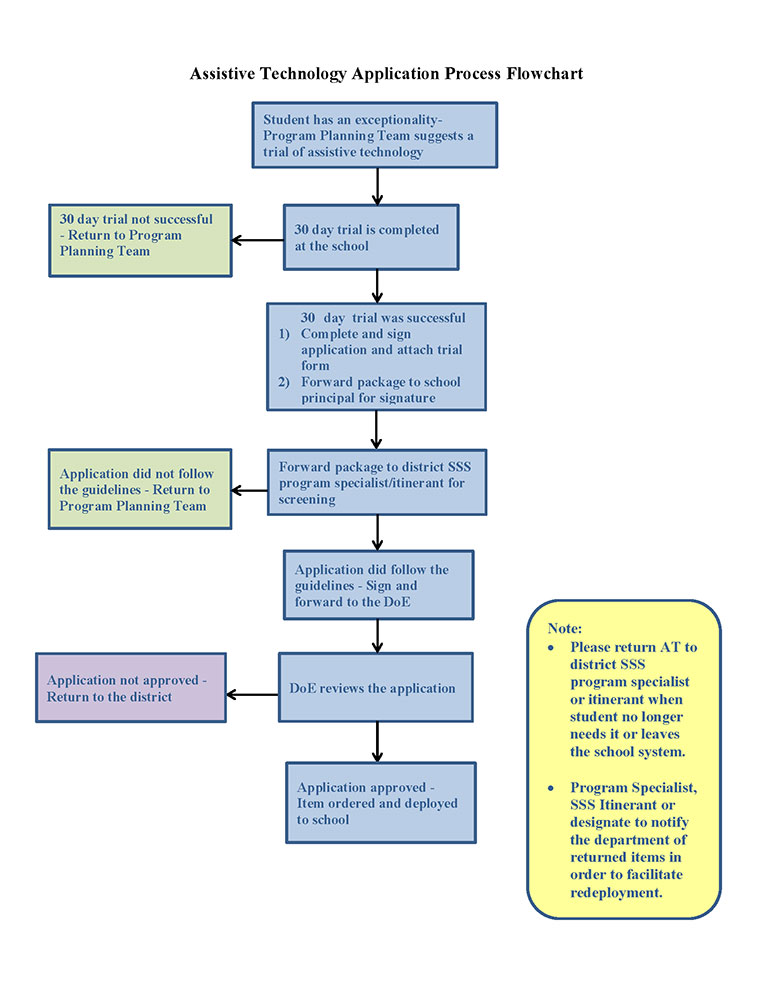
The graphic below outlines the process for applying for Assistive Technology (AT).
Some key points to keep in mind include:
- Applications must be accompanied by a school-based trial of the technology which is student-specific and details the device and software used, the subject areas where it was employed, and the observed differences it made for the student. This might include changes in work quantity and/or quality, student attitude, willingness to share and collaborate, changes in independence and self-esteem, etc. It should highlight what the student can do (more easily, in less time, with less frustration, etc.) than could be accomplished without the technology.
- Applications, including all relevant attachments, are forwarded to the district program specialist or itinerant for Student Services attached to the school.
- While AT applications may be submitted throughout the school year however, please note:
- March 15th – deadline for applications to be received by district for consideration for current school year deployment. Applications received after this date will be considered for the following school year.
- May 15th – cut-off date for submission of applications to district for consideration for September deployments.
- Applications received outside these dates will be processed as time permits.
